[邮箱登录]
| 旧版网站
| English
邮箱登陆
@caam.org.cn
首页
协会概况
协会工作
统计数据
会员专区
行业政策
标准法规
电动·智能
行业动态
党建专栏
社会责任
首页>
协会工作
>
重点工作
>正文
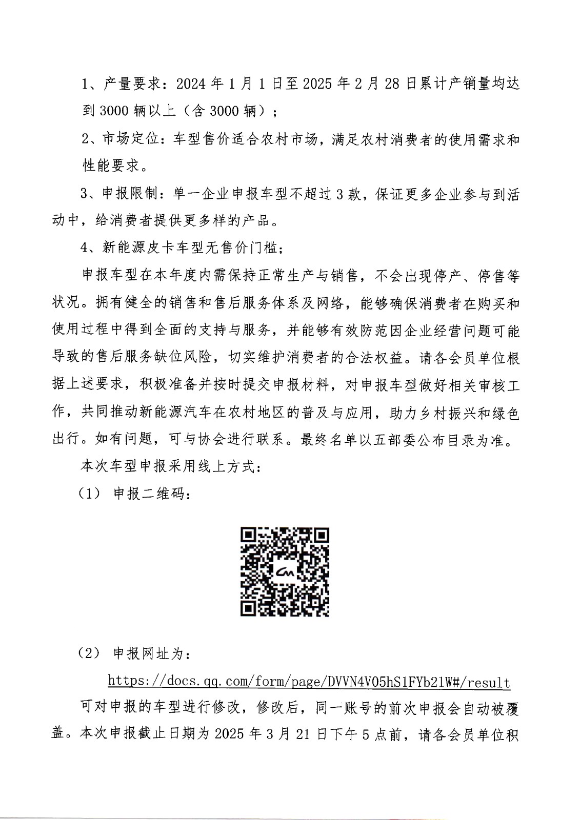
关于2025年度新能源汽车下乡车型推荐目录申报的通知
发布时间:
2025-03-14
来源:
中汽协会产业研究部
最新新闻
·
提质向未来,2025中国汽车论坛在上海嘉定圆满落幕
·
中国汽车工业协会关于转发五部门开展2025年新能源汽车下乡活动的通知
·
2025全国汽车行业省市行业协会工作交流会在福建南平召开
·
企业经营管理“头雁人才”培养计划汽车行业领导力研修班
·
中国汽车工业协会在北京召开九届十一次常务理事会议
·
中国汽车工业协会九届八次理事会议暨汽车行业形势分析会在北京召开
·
在一起,才是中国皮卡力量!中国汽车工业协会皮卡分会2025首届理事会在上海召开
1
2
3
友情链接
---- 合作协会 ----
日本自动车工业会
欧洲汽车工业协会
美国汽车行动集团
德国汽车工业协会
泰国汽车零部件协会
印度汽车零部件协会
印度汽车工业协会
加拿大汽车零部件协会
韩国汽车工业协会
日本自动车部品工业会
日本自动车工业会北京代表处
台湾区车辆工业同业工会
---- 相关链接 ----
中央人民政府
工业和信息化部
民政部
中国机械工业联合会
国家认证认可监督管理委员会
公安部
国家标准化管理委员会
商务部
国家发展和改革委员会
国家质量监督检验检疫总局
国务院国有资产监督管理委员会
海关总署
科学技术部
财政部
交通运输部
生态环境部
国家统计局
国务院发展研究中心
国家市场监督管理总局
国家能源局
中国证券监督管理委员会
中国保险监督管理委员会
国家知识产权局
国家税务总局
中国国际进口博览会
---- 合作媒体 ----
map