[邮箱登录]
| 旧版网站
| English
邮箱登陆
@caam.org.cn
首页
协会概况
协会工作
统计数据
会员专区
行业政策
标准法规
电动·智能
行业动态
党建专栏
社会责任
首页>
文件公告
>
协会文件
>正文
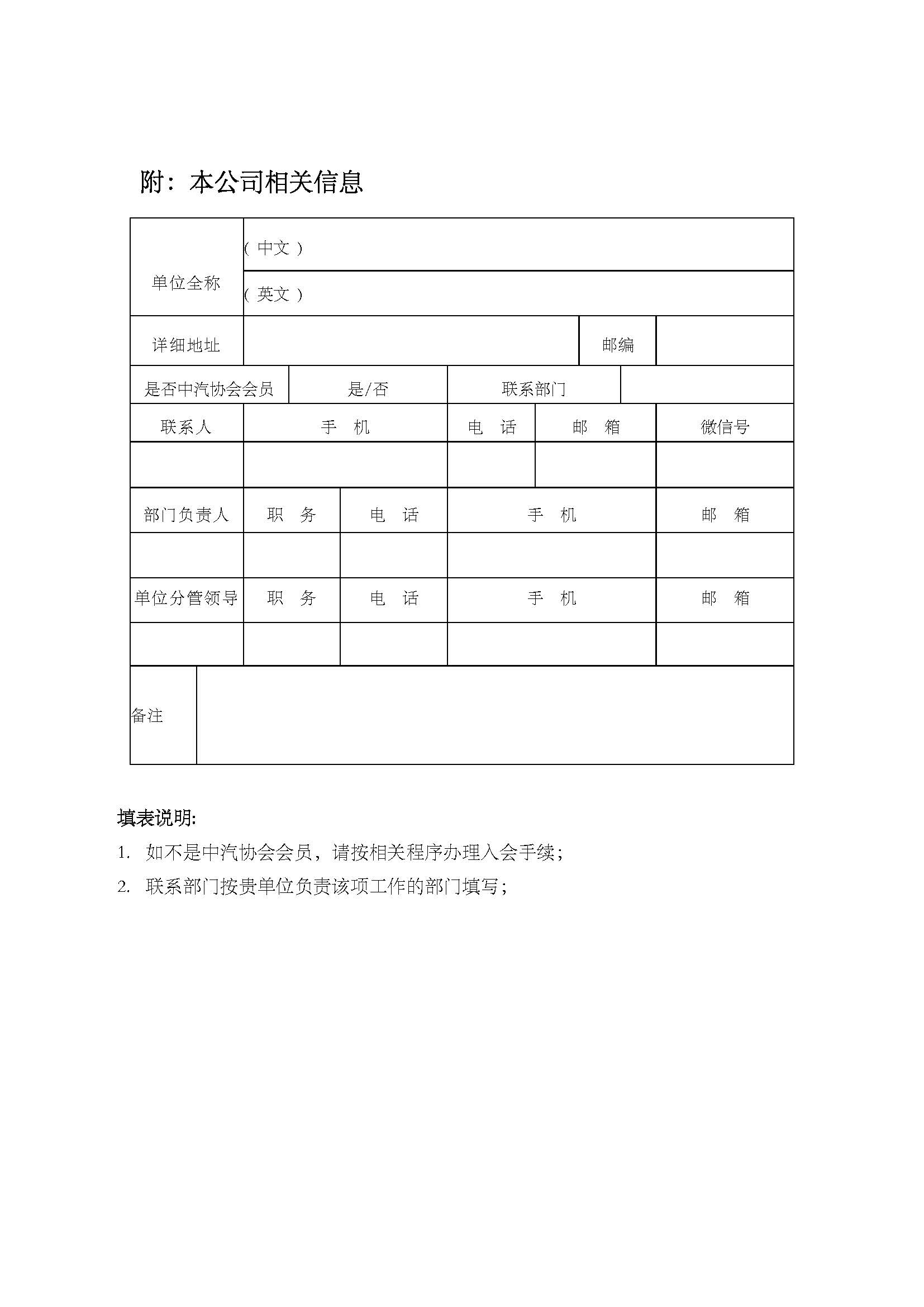
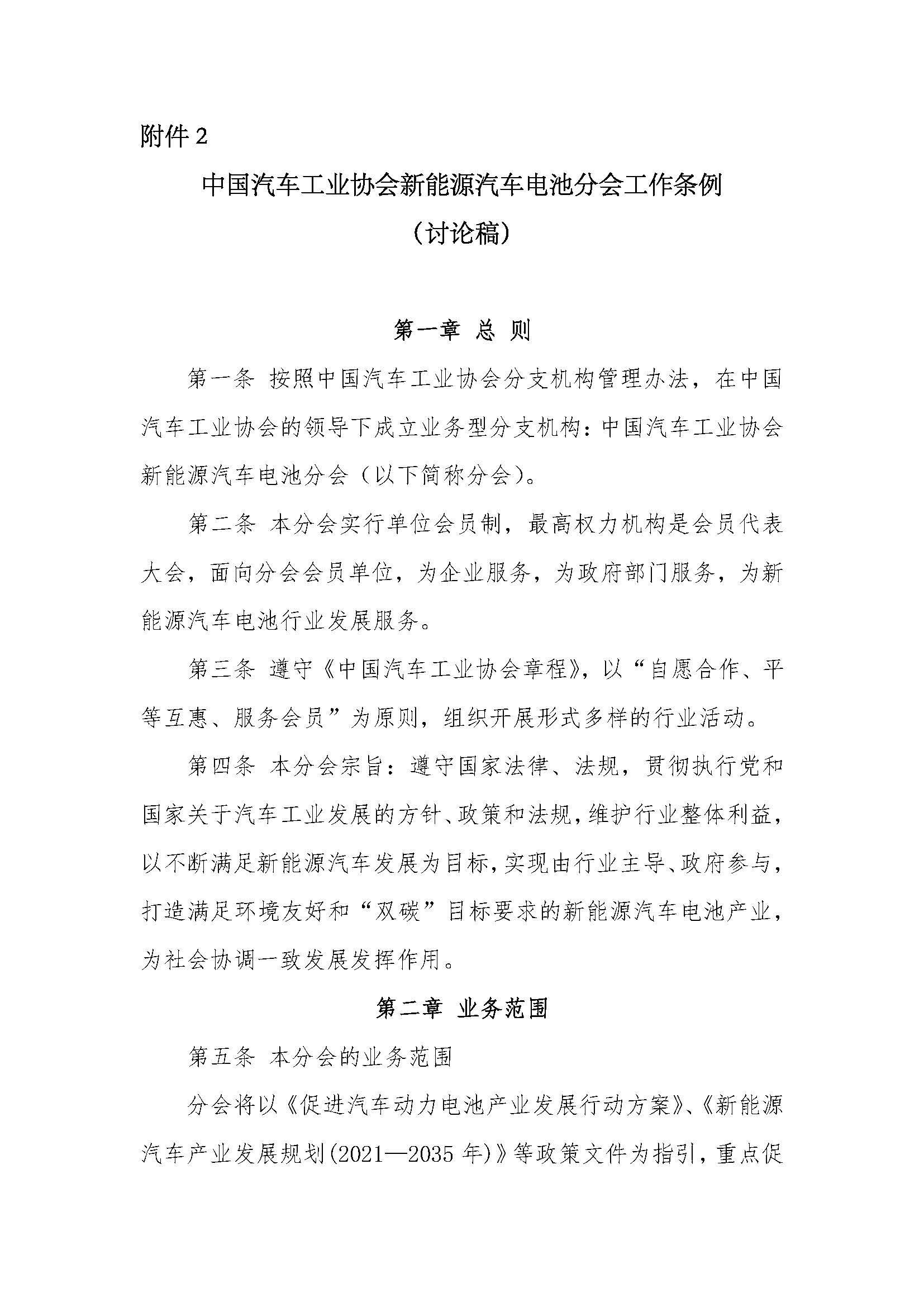
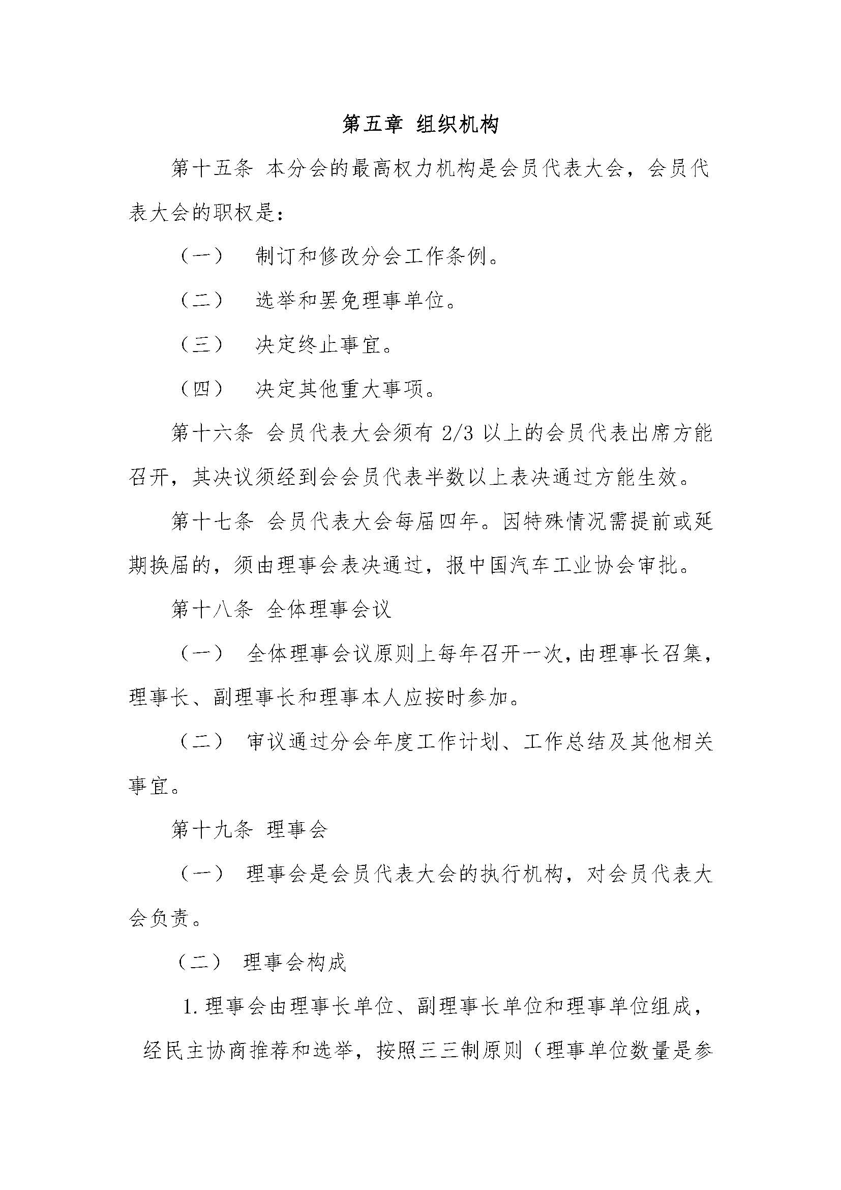
关于邀请加入中国汽车工业协会新能源汽车电池分会的函
发布时间:
2025-09-08
附件1:关于申请加入“中国汽车工业协会新能源汽车电池分会”的函.docx
最新新闻
·
关于邀请加入中国汽车工业协会新能源汽车电池分会的函
·
中国汽车工业经济技术信息研究有限公司招聘启事
·
关于组织推荐2025中国汽车芯片创新成果的函
·
2025智能汽车基础软件生态大会暨第四届中国汽车芯片大会邀请函
·
关于2025智能汽车基础软件生态大会暨第四届中国汽车芯片大会时间变更的通知
·
中国汽车工业协会关于转发五部门开展2025年新能源汽车下乡活动的通知
·
关于“2025中国汽车行业可持续发展实践案例”征集活动的通知
1
2
3
友情链接
---- 合作协会 ----
日本自动车工业会
欧洲汽车工业协会
美国汽车行动集团
德国汽车工业协会
泰国汽车零部件协会
印度汽车零部件协会
印度汽车工业协会
加拿大汽车零部件协会
韩国汽车工业协会
日本自动车部品工业会
日本自动车工业会北京代表处
台湾区车辆工业同业工会
---- 相关链接 ----
中央人民政府
工业和信息化部
民政部
中国机械工业联合会
国家认证认可监督管理委员会
公安部
国家标准化管理委员会
商务部
国家发展和改革委员会
国家质量监督检验检疫总局
国务院国有资产监督管理委员会
海关总署
科学技术部
财政部
交通运输部
生态环境部
国家统计局
国务院发展研究中心
国家市场监督管理总局
国家能源局
中国证券监督管理委员会
中国保险监督管理委员会
国家知识产权局
国家税务总局
中国国际进口博览会
---- 合作媒体 ----
map